2026年1月8日,澳門科技大學可持續發展研究所2024級博士研究生陳祖旭於社會學領域權威期刊《Technology in Society》發表了題為《The potential impact of artificial intelligence on CO2 emissions: A comparison between China and the US》的研究論文,對人工智能的應用給中國和美國二氧化碳排放造成的影響展開探討。該論文的通訊作者為其導師、商學院教授、發展經濟學研究所助理所長宋宇教授。

可持續發展研究所2024級博士生陳祖旭

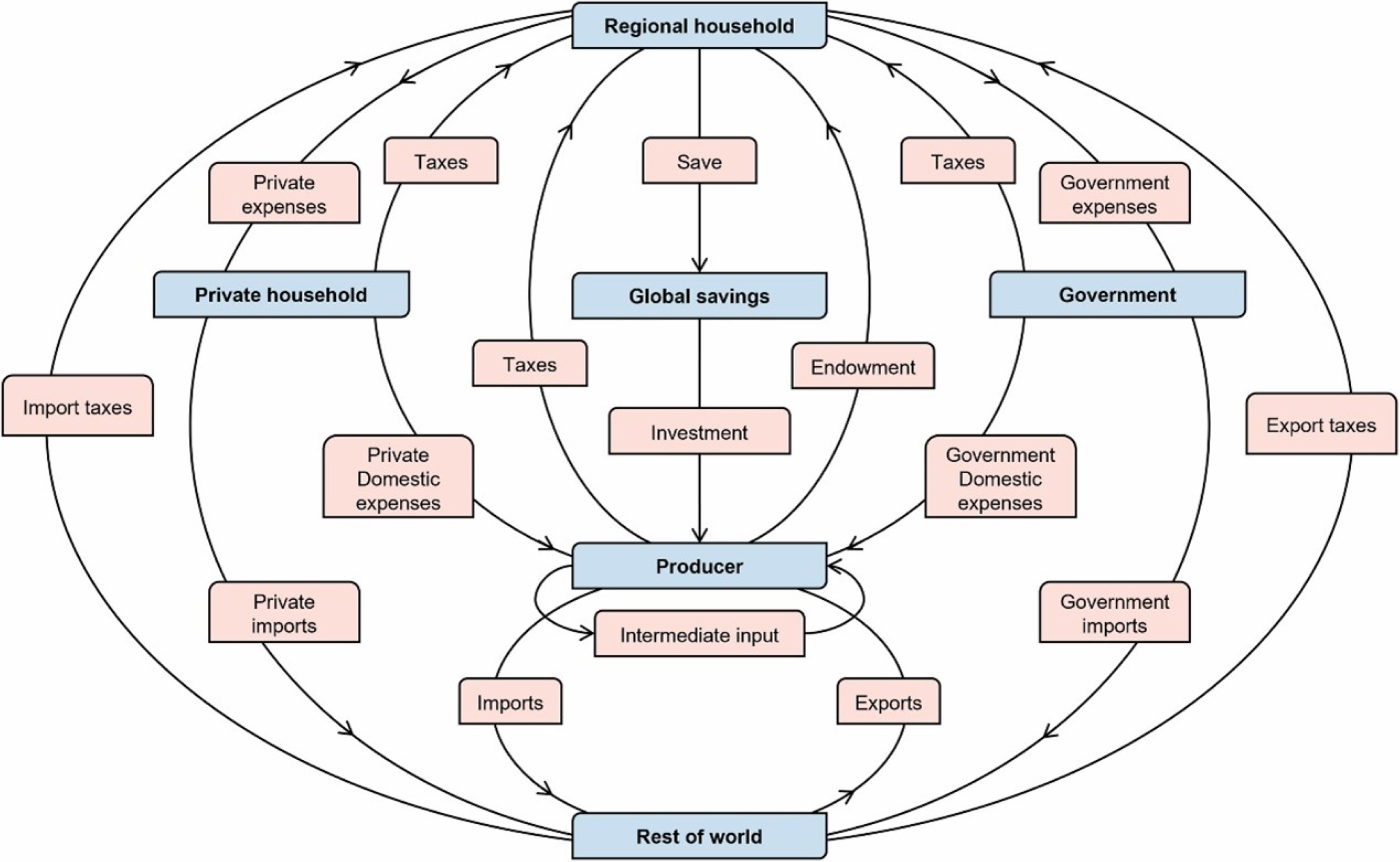
論文概覽
論文以一般均衡理論及投入產出模型為基礎,著重分析了存在區域競爭的情形下,中國和美國應用人工智能對二氧化碳排放產生的影響。研究結果顯示,人工智能所帶來的效率提升尚未完全擺脫傑文斯悖論所造成的困境,中國和美國的二氧化碳排放總體規模均呈現上升態勢,這對節能減排目標的達成形成了阻礙。在應用人工智能之後,中國在環境方面具備更顯著的優勢,二氧化碳排放增速相對較低,然而出口規模可能會受到一定影響。這是因為人工智能對勞動力的替代使得生產成本降低,部分依賴低人力成本的產品在國際市場上可能會喪失價格優勢。相比之下,由於存在龐大的本土需求,美國的經濟增長較為穩定,但其碳排放強度的下降幅度不及中國。從長期來看,轉移至海外的二氧化碳排放也將持續保持增長態勢。該論文的主要框架圖如下:

論文的主要框架圖
《Technology in Society》於1979年創刊,是「社會科學 - 跨學科」領域(在Social Sciences, Interdisciplinary排名中位列1/273)以及「社會議題”領域」(在Social Issues排名中位列2/69)的重要國際學術刊物。該刊物致力於研究技術變革與周邊世界的社會、經濟、商業和哲學變革交叉點的全球話語。此期刊影響因子為12.5,屬於JCR Q1,同時也是中國科學院Top期刊。
論文鏈接:https://doi.org/10.1016/j.techsoc.2026.103233